建议追求高质量观看体验者,最好下载下来用播放器外挂字幕!
敏感资源,最好下载为了给新资源让路,部分帖子资源可能会失效,请站短我补链
PS:搜索扒B福利社你会发现更多~

【资源名称】:直播+点播软件最新版合集
【资源类型】:软件
【有无字幕】:/
【资源大小】:约11.5GB
【资源预览】:海报、截图
【资源描述】:安卓电视/盒子软件懒人包 20251219大更新!
【安卓电视/盒子软件懒人包】
大更新!直播+点播软件最新版合集,
即装即用,都是最近2天一个个测过可用的新版本。
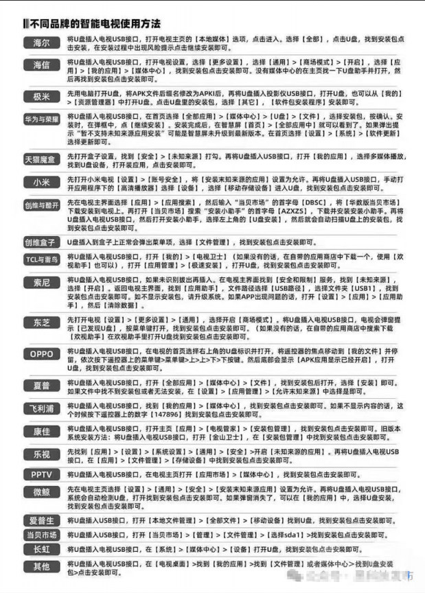
不同品牌智能电视安装智能应用方法

















安装汇总:
注意:可用性测试仅代表个人设备和网络环境,
无法保证满足每个人的具体需求,
大家可以多测多试,问题就不一一回复了
希望本资源对您有用~
祝大家使用愉快!
如果您喜欢本资源
欢迎点赞回复支持
再会


下载链接:「直播+点播软件最新版合集 夸克①」
下载链接:「直播+点播软件最新版合集 迅雷②」
PS:以上链接任一保存均可,部分资源可能会被和谐,请到其他备份链接查找~